 |
 |
 |
【公司名称】酷宝数码购物网 【网站地址】www.yn198.com 【公司地址】云南省昆明市文林街 48号文翠苑写字楼302 【联系电话】0871 - 65325531 65325525 13759133311 13888969750 【联系 QQ】287559118 771002308 |
 |
点击查看 详细地图 |
|
|
 |
增值服务 |
 |
手机更换原电
|
手机维修服务 
|
手机原装配件 电询... |
原装蓝牙耳机
|
各类电子产品 电询... |
旧手机回收代卖
 |
 |
产品分类 |
 |
手机品牌分类 |
 |
 |
 |
 |
 |
 |
 |
 |
 |
 |
 |
热门周边产品 |
 |
苹果Apple Watch10 |
 |
苹果2025款iPad 11寸屏 |
 |
苹果AirPods4蓝牙耳机 |
 |
华为/荣耀(平板) |
 |
华为WATCH GT5智能手表 |
 |
|
 |
选购指南 |
|
|
 |
 |
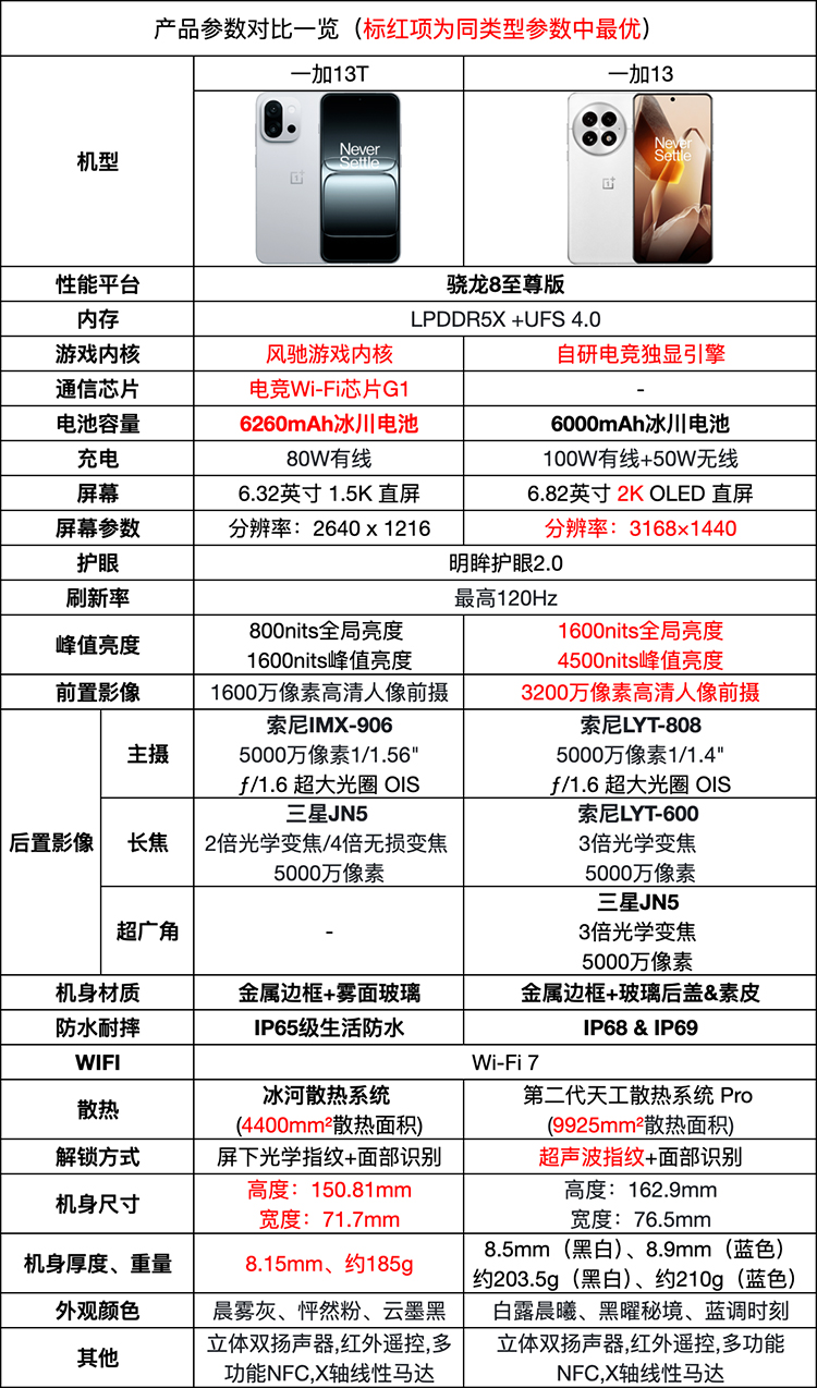
【 产品名称 】一加13T 库存状态: 备有现货 |
【 市 场 价 】3599 元 |
【 酷 宝 价 】3299 元 |
【 配 置 】一数据线一充电器,保护套(内置6260mAh电池);16G+256G 云墨黑/晨雾灰/怦然粉 3299元;16G+512G 云墨黑/晨雾灰/怦然粉 3599元;16G+1TB 云墨黑/晨雾灰/怦然粉 4099元 |
【 备 注 】国行原封 OPPO旗下品牌 |
【 上架时间 】2025年4月 |
【点击查看更多图片】 |
 |
|
|
【 详细参数 】 |
|
 |
|
 |