 |
 |
 |
【公司名称】酷宝数码购物网 【网站地址】www.yn198.com 【公司地址】云南省昆明市文林街 48号文翠苑写字楼302 【联系电话】0871 - 65325531 65325525 13759133311 13888969750 【联系 QQ】287559118 771002308 |
 |
| 点击查看 详细地图 |
|
|
 |
| 增值服务 |
 |
手机更换原电
|
手机维修服务 
|
手机原装配件 电询... |
原装蓝牙耳机
|
各类电子产品 电询... |
旧手机回收代卖
 |
 |
| 产品分类 |
 |
| 手机品牌分类 |
 |
 |
 |
 |
 |
 |
 |
 |
 |
 |
 |
| 热门周边产品 |
 |
苹果Apple Watch10 |
 |
苹果2025款iPad 11寸屏 |
 |
苹果AirPods4蓝牙耳机 |
 |
华为/荣耀(平板) |
 |
华为WATCH GT5智能手表 |
 |
|
 |
| 选购指南 |
|
|
 |
 |
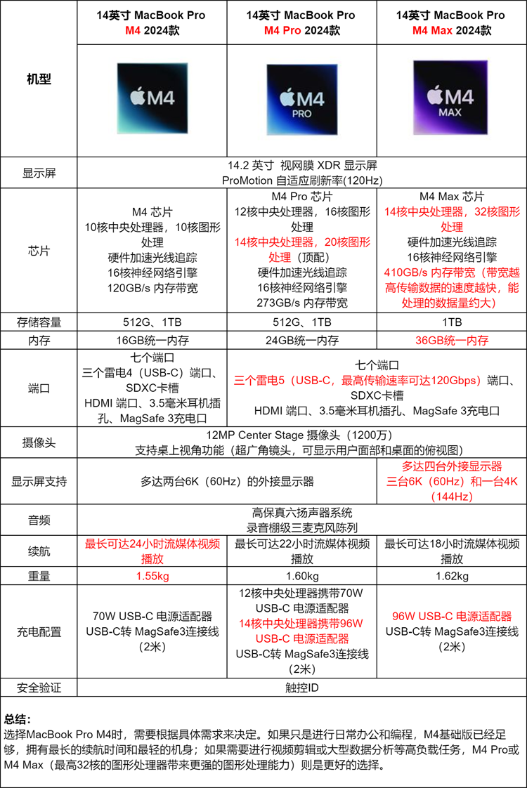
| 【 产品名称 】苹果MacBook Pro M4版(2025版) 库存状态: 现货电询 16英寸 2025款M4 MacBook Pro 电询 |
【 市 场 价 】12999 元 |
【 酷 宝 价 】电询 元 |
【 配 置 】国行原封 2025款M4 Pro;14英寸(16G+512G版 深空黑色/银色 电询),(16G+1TG版 深空黑色/银色 电询),(24G+1TG版 深空黑色/银色 电询) |
| 【 备 注 】国行原封 14英寸 2025款 MacBook Pro M4 Pro芯片 / M4 Max芯片; 备有现货,电询... |
| 【 上架时间 】2025年3月 |
| 【点击查看更多图片】 |
 |
|
|
| 【 详细参数 】 |
|
 |
|
 |